2025年3月12日,首都教育报道了我校正式升本,北京科技职业大学获批设立的内容,以下为全文:
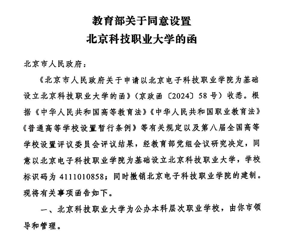
近日,教育部正式向北京市人民政府发函,同意设置北京科技职业大学,学校标识码为4111010858,同时撤销北京电子科技职业学院建制,同意首批设置合成生物技术、汽车工程技术、机械电子工程技术、自动化技术与应用、集成电路工程技术、数字媒体艺术等6个职业本科专业。

北京科技职业大学的正式设立,标志北京市属公办本科层次职业学校实现了零的突破,填补了首都现代职业教育体系的重要一环,开启了首都职业本科教育高质量发展和高端技能人才培养的崭新篇章,对推动北京率先实现教育现代化具有重要意义。

北京科技职业大学(原北京电子科技职业学院)是北京市人民政府举办的公办本科层次职业院校,办学历史可追溯至 1958 年。学校位于北京经济技术开发区,是开发区内唯一高校。校园占地 813.75 亩,建筑面积 37.88万平方米。
学校坚持产城教融合发展,与经开区签署合作协议,与 300 余家知名企业深度合作,成立多个实体产业学院,建设产教融合实训基地等,获评北京市就业创业示范单位,就业率位于北京高校前列。

学校首批设置合成生物技术、汽车工程技术、机械电子工程技术、自动化技术与应用、集成电路工程技术、数字媒体艺术等6个职业本科专业,将于今年启动招生工作,9月将迎来首批新生。
这些专业均属教育部职业教育本科专业目录内专业,所依托高职专科专业均为国家级或北京市级高水平专业群,分别对接首都“2441”产业中的医药健康、集成电路、高端汽车制造和智能网联汽车、智能制造与装备、临空经济区、文化创意和数字创意等产业。

值得一提的是,从办学类型看,北京科技职业大学并非普通本科教育的“翻版”。作为一所职业本科院校,学校在培养理念、培养逻辑起点、培养类型等方面均有明确侧重点,以技术技能教育为主、以职业为导向,培养过程注重工学结合,评价模式注重视校企多元评价,致力于培养高端技能人才。
与高职专科相比,学校理论基础更加深厚、扎实,知识结构更加全面、完整,专业能力更加专业、复合,技术技能水平上更加扎实、精湛,培养层次具有更高标准、更高起点、更高质量,就业面更加宽广、更多渠道。
面向未来,学校确立“三步走”战略,2025 年完成“双高计划”第一周期建设任务,2035 年成为中国职业教育标杆院校,2050 年全面建成世界一流高水平技能型大学。
【首都教育】北京设立这所大学!