2025年3月12日,长安街知事报道了我校正式升本,北京科技职业大学获批设立的内容,以下为全文:
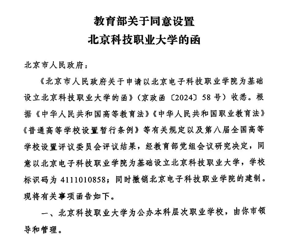
近日,教育部正式向北京市人民政府发函,同意设置北京科技职业大学,学校标识码为4111010858,同时撤销北京电子科技职业学院建制,同意首批设置合成生物技术、汽车工程技术、机械电子工程技术、自动化技术与应用、集成电路工程技术、数字媒体艺术等6个职业本科专业。

北京科技职业大学的正式设立,标志北京市属公办本科层次职业学校实现了零的突破,填补了首都现代职业教育体系的重要一环。

北京科技职业大学(原北京电子科技职业学院)是北京市人民政府举办的公办本科层次职业院校,办学历史可追溯至1958年。学校位于北京经济技术开发区,是开发区内唯一高校。校园占地813.75亩,建筑面积37.88万平方米。
学校与经开区签署合作协议,与300余家知名企业深度合作,成立多个实体产业学院,建设产教融合实训基地等,获评北京市就业创业示范单位,就业率位于北京高校前列。

学校首批设置合成生物技术、汽车工程技术、机械电子工程技术、自动化技术与应用、集成电路工程技术、数字媒体艺术等6个职业本科专业,将于今年启动招生工作,9月将迎来首批新生。
这些专业均属教育部职业教育本科专业目录内专业,所依托高职专科专业均为国家级或北京市级高水平专业群。

值得一提的是,从办学类型看,北京科技职业大学并非普通本科教育的“翻版”。作为一所职业本科院校,学校在培养理念、培养逻辑起点、培养类型等方面均有明确侧重点,以技术技能教育为主、以职业为导向,培养过程注重工学结合,评价模式注重视校企多元评价,致力于培养高端技能人才。
与高职专科相比,学校理论基础更加深厚、扎实,知识结构更加全面、完整,专业能力更加专业、复合,技术技能水平更加扎实、精湛,培养层次具有更高标准、更高起点、更高质量,就业面更加宽广,有更多渠道。
面向未来,学校确立“三步走”战略,2025年完成“双高计划”第一周期建设任务,2035年成为中国职业教育标杆院校,2050年全面建成世界一流高水平技能型大学。
【长安街知事】北京新增一所大学!